* This journal uses double-blind peer review policy, which means that both the reviewer and author identities are concealed from the reviewers, and vice versa, throughout the review process.
** After desk rejection, the received articles will be sent to at least 2 expert reviewers in the relevant field for evaluation, without the author's name. The final acceptance is based on the final opinions of the reviewers and subject to the approval of the editorial board.
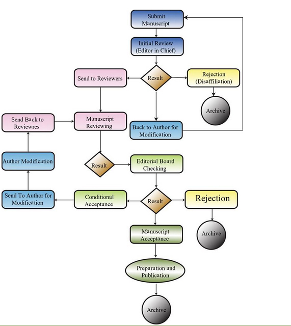
This is a process by which experts (as reviewers) evaluate scholarly the articles submitted to the journal. The objective is to ensure high quality published scientific results. However, peer reviewers do not make the final decision to accept or reject papers for publication. At most, they recommend a decision. The decision-making authority rests solely with The Journal editor and the journal’s editorial board. The Journal decision-making process includes as follow:
1. Registration of the article by the author in the journal system, including completing the authors' details, uploading the article according to the journal's requested format, and submitting the commitment form and conflict of interest form.
2. Announcement of the opinion of the editor and editorial board members about the article and, if necessary, referral to a specialized editor.
3. Return of the article to the author for some structural corrections (if necessary).
4. Sending the article to 2 referees who are experts in the subject matter of the article with a deadline of 20 days.
5. Reviewing the referees' opinions based on the evaluation form.
At this stage, 4 situations are possible:
A. If the article is rejected by 2 referees, the article is removed from the journal review process and the author is notified.
B. If the referees (at least 2 referees) request a general or partial revision of the article, the article is sent to the authors for review and correction.
C. If the referees do not complete the review within the specified time, the article will be sent to new referees again (the review time will also be extended).
D: If one referee rejects the article and the other accepts it, the article is sent to the third referee. (As a result, the review time of the article will also be extended.)
6. Resubmission of the revised article by the authors along with the file of answers to the referees' questions (maximum two weeks).
7. Sending the revised article to the final referee to ensure that the revised version of the article complies with its shortcomings.
8. Providing the referees' final opinion on acceptance or rejection of the article.
9. Approval of the refereeing process at the journal's editorial board meeting.
10. If the article is rejected, the author will be notified, and if accepted, a certificate of acceptance will be sent to the author.
11. The waiting time for articles in the printing queue depends on the number of approved articles.
*** It should be noted that the average time frame for initial review of articles is 1 week and the average time frame for completing the review process of articles in this journal is between 4 and 6 months.
